成都银行股份有限公司(以下简称“成都银行”)成立于1996年12月,是一家国有控股的地方性股份制商业银行,引入马来西亚丰隆银行作为境外战略投资合作伙伴。2018年1月31日,成都银行在上海证券交易所主板上市,成为四川省首家上市银行、全国第8家A股上市城市商业银行。目前,成都银行注册资金36.12亿元,在岗员工7000余名,共有分支机构241家,包括重庆、西安、广安、资阳、眉山、内江、南充、宜宾、乐山、德阳、阿坝、泸州、绵阳、天府新区14家分行及31家直属支行和下辖的196家支行。发起设立国内首批、中西部第一家消费金融公司——四川锦程消费金融有限责任公司以及江苏宝应锦程和四川名山锦程村镇银行,并入股西藏银行。
成都银行秉承“服务城乡居民,服务小微企业,服务地方经济”的市场定位,积极探索差异化、特色化发展路径,形成了自身独特的业务特色和竞争优势,综合实力位居中西部城商行前列,多项经营指标增幅排名上市银行前三位。截至2022年末,成都银行总资产9176.50亿元,各项存款6546.52亿元,各项贷款4878.27亿元。2023年英国《银行家》公布的最新排名中,成都银行居全球前1000家商业银行第181位。因业务发展需要,成都银行西安分行、阿坝分行、内江分行、宜宾分行、乐山分行、青白江支行现面向社会公开招聘,期待您的加入!
一、工作地点
西安市、马尔康市、内江市、宜宾市、乐山市、成都市青白江区。
二、基本要求
(一)全日制本科及以上学历并取得相应学位,应聘阿坝分行公司客户经理、信息技术及安全保卫岗,学历可放宽至本科;
(二)身心健康,具有良好的沟通能力、团队合作意识,有较强的学习能力、应变能力;
(三)遵纪守法,诚信正直,具备良好的职业道德;
(四)具备岗位所需能力,胜任工作岗位要求,能按要求完成工作。
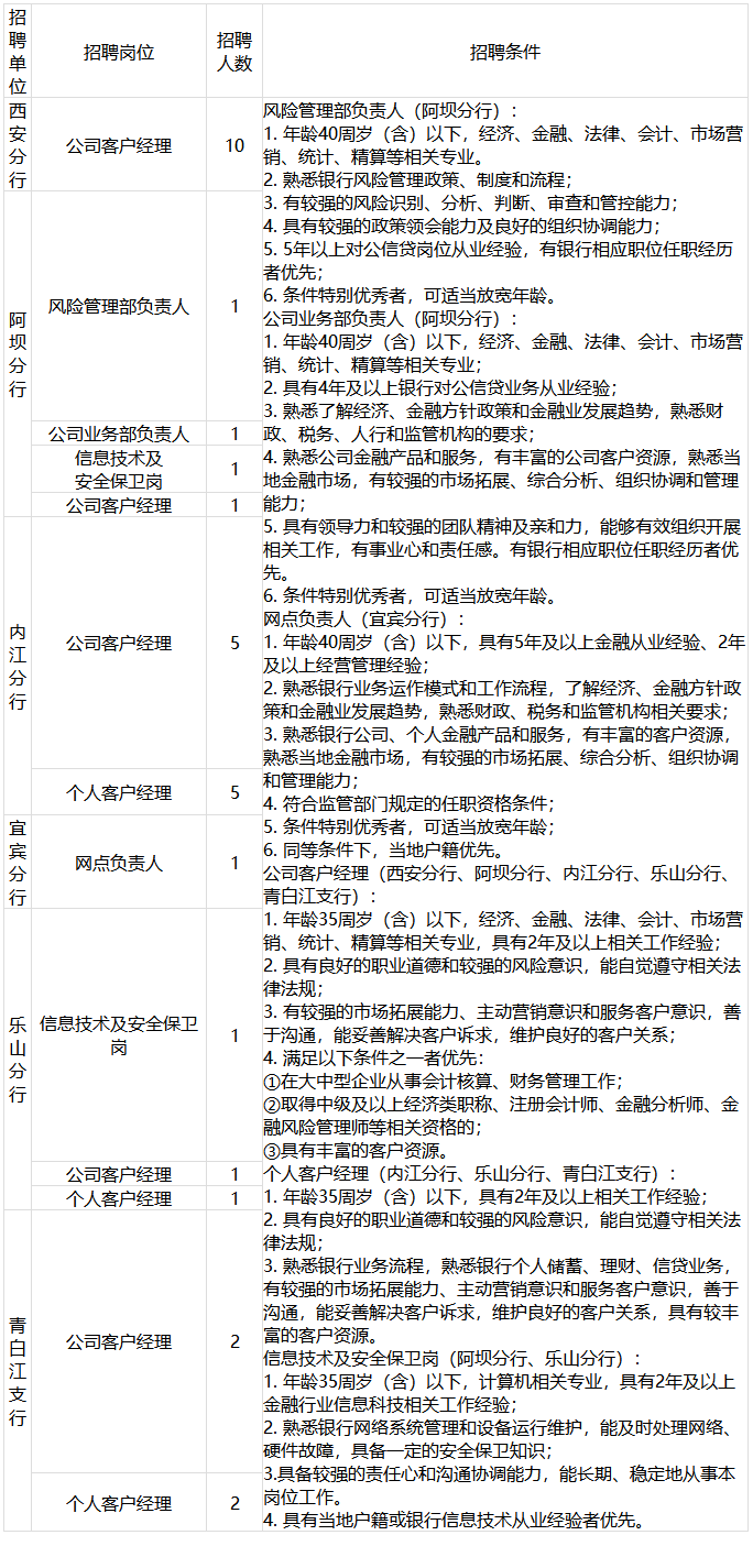
三、招聘岗位及条件

四、用工方式
本次招聘录用人员为合同制行员,初次签订劳动合同期限为5年,到期考核合格后可续签。
五、报名方式
方式一:扫描以下二维码,通过手机端投递简历。
方式二:通过PC端登录https://bocd.zhiye.com/,投递简历。
*如需上传附件,建议通过PC端投递。
六、招聘流程
简历投递-资格审查-笔试、面试-体检、背景调查-录用
七、报名截止时间:2023年8月15日
八、注意事项
(一)每位应聘者仅可申请1个职位(工作地点),请慎重考虑后填报。
(二)应聘者的学历、学位须经国家学历、学位认证机构认证(国内高校毕业生经学信网认证,境外高校毕业生经教育部留学服务中心认证)。
(三)资格审查将贯穿招聘全程,应聘者应对申请资料信息的真实性负责,在招聘各环节中,若发现应聘者不符合招聘条件、申请资料与事实不符或存在违规违纪行为,我行有权取消应聘或录用资格。
(四)通过简历筛选的应聘者,我行将以短信、邮件等方式通知相关事宜,请保持通讯畅通。
*声明:本站发布的招考动态来源于考试官方网站,本站整理编辑,若涉及版权或错误,请联系本站予以更改或删除。点击反馈

关注公众号