因工作需要,屏山县公安局决定面向社会公开招聘一批警务辅助人员。现将有关事项公告如下:
一、招用原则
按照公开公平、竞争择优的原则,采取自愿报名、考试考核相结合的办法择优聘用。
二、招聘职位、名额及条件
(一)招聘职位及名额
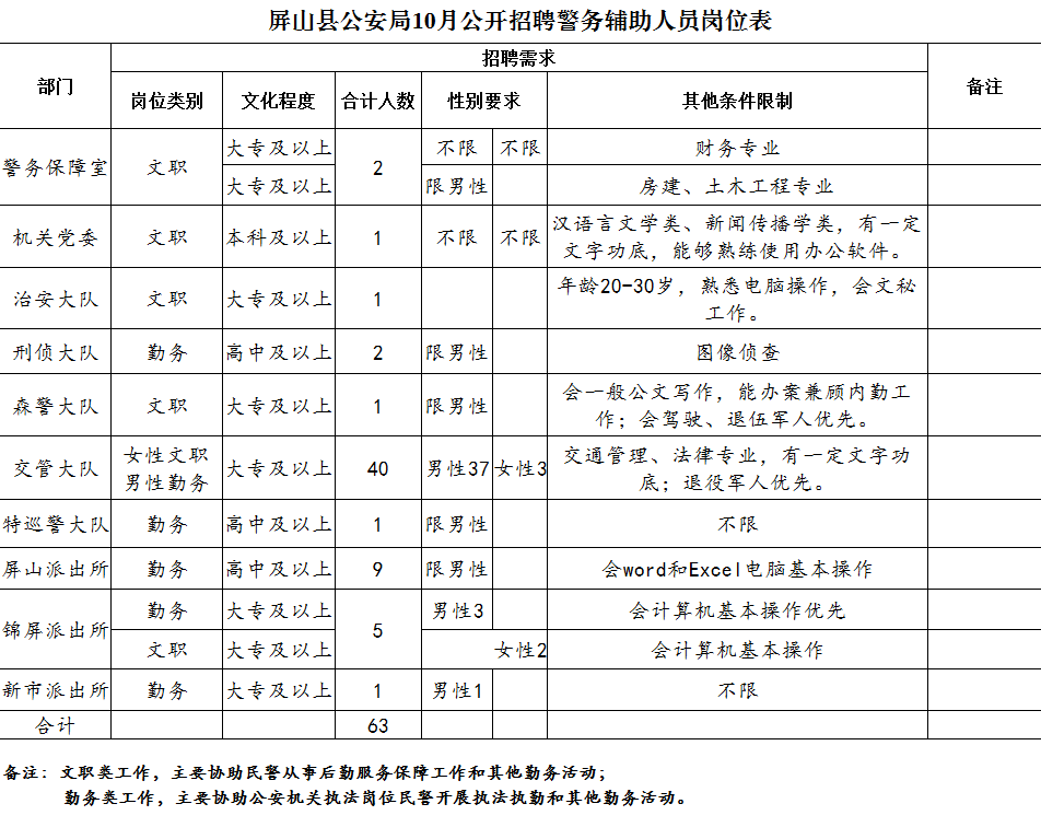
本次招聘警务辅助人员63名。具体招聘岗位详见《屏山县公安局公开招聘警务辅助人员岗位表》。
(二)招聘条件
1.具有中华人民共和国国籍。
2.拥护中华人民共和国宪法,遵守国家法律、法规,品行端正。
3.报名人员年龄需在18周岁以上、35周岁以下(1988年10月25日以后,2005年10月26日之前出生),以上时间均含当日。
4. 报名文职警务辅助人员应当具有大专以上文化程度和岗位需要的专业资质或者专门技能,勤务警务辅助人员应当具有高中及以上文化和岗位需要的专业资质或者专门技能。
5.具备履行职责的身体条件。体貌端正,无残疾、无口吃、无重听、无色盲;面部无明显缺陷(如唇裂、对眼、斜眼、斜颈、各种疤痕等);四肢等身体暴露部位无明显疤痕,无鸡胸,无严重静脉曲张,无明显罗圈腿,无严重平足,无文身或驼背;无其他不适宜从事公安警务辅助工作的身心疾病。男性身高1.68米以上,女性身高1.58米以上,单侧裸眼视力不低于4.8。
6.符合报考职位要求的其他条件。
7.满足优先招聘条件的可适当放宽3.4.5项要求。
(三)优先招聘条件
同等条件下,优先招聘下列人员:
1.公安烈士和因公牺牲公安民警的配偶、子女;
2.退役士兵;
3.见义勇为积极分子和先进个人;
4.警察类或政法类院校毕业生;
5.持有机动车驾驶证A、B照人员或具有其他专长人员。
(四)有下列情形之一的,不得报考:
1.曾受过刑事或治安管理处罚、劳动教养、少年管教或被开除公职的人员;
2.因违纪在人事考试禁考期内的人员;
3.公务员和参照公务员法管理机关(单位)工作人员被辞退未满五年的;
4.有违法犯罪嫌疑尚未查清的;
5.现役军人;
6.全日制学校在读学生;
7.曾因违反警务辅助人员纪律规定被解聘的和5年内与屏山县公安局解除劳动合同的警务辅助人员;
8.有较为严重的个人不良信用记录;
9.本人、家庭成员或近亲属被判处刑罚、参加非法组织、邪教组织或从事其他危害国家安全活动;
10.有过吸毒、酒后驾车、交通肇事逃逸等违法行为的;
11.其他不宜从事公安机关警务辅助工作情形的。
三、报名时间、地点和要求
(一)报名时间:2023年10月25日至2023年11月3日,9:00至12:00,14:00至18:00。
(二)报名地点:屏山县公安局613办公室(屏山县屏山镇金沙江大道133号)。
(三)报名要求:须持本人居民身份证、毕业证及1寸免冠近期正面照片1张并同时进行身高初检。查验以上证件原件时,考生均须提交复印件1份。
四、考试
考试分为体能测评和面试,体能测评合格的考生进入面试,面试成绩从高到低进行排名。
(一)体能测评。体能测评的项目为2000米跑。体能测试合格标准为10分钟(含)内,测评次数只有1次。
体能测评结果分为合格和不合格,体能测评不合格、缺考及在体能测评中违纪违规的考生,不得进入下一招考环节。
(二)面试。体能测评合格的考生进入面试。面试采取结构化面试方式,面试成绩按满分100分计算。
五、体检、考察政审与聘用
(一)体检。根据考生综合成绩,按照职位招聘名额,从高分到低分分职位确定体检人员(若最后一名面试成绩并列,体能测评用时较少的考生进入体检)。
除本《公告》第二条“招聘职位、名额及条件”第二款“招聘条件”第五项“具备履行职责的身体条件”明确规定的事项外,其余体检项目、标准及操作办法按照修订后的《公务员录用体检通用标准(试行)》及《公务员录用体检操作手册(试行)》执行。公告发布后至本次公招体检实施时,如国家出台体检新规定的,按照新规定执行。体检费用自理。
体检结果分为合格和不合格。结果不合格的,不能进入下一招考环节。
(二)考察政审。招聘单位对体检合格人员的德才表现进行全面考察。考察政审内容主要包括报考者的政治思想、道德品质、能力素质、学习和工作表现、遵纪守法、廉洁自律等情况,并核实考察对象是否符合报名资格条件,提供的报名信息和相关材料是否真实、准确,并作出考察合格与否的结论。
因体检、考察政审不合格出现的缺额,按面试成绩从高分到低分依次递补。
(三)聘用。符合招聘条件者按规定办理相关聘用手续。具体工作部门由屏山县公安局统筹安排。
六、身份、待遇和管理
警务辅助人员不具有人民警察(公务员)或事业单位工作人员身份,在公安机关及其人民警察的指挥和监督下,协助人民警察从事辅助性、保障性工作,依法享受国家规定的工资、社会保险等待遇。
由用人单位与被招聘人员签订劳动合同,合同一年一签,根据《劳动合同法》等有关规定,用人单位为聘用人员依法缴纳社会保险。
聘用人员试用期为1个月,试用期待遇只发放基本工资。试用合格转正后,实行基本工资+工龄工资+级别津贴+岗位津贴+加班补贴+月绩效奖金+年度绩效奖金组成制度。
因违法违纪、不服从管理或不能胜任工作者予以解除劳动合同。用人单位因政策原因或不可预见因素,不能继续履行劳动合同的,合同终止,按《劳动合同法》有关规定计发经济补偿。
七、本公告由屏山县公安局政治处负责解释。相关公示公告发布于屏山公安综合信息网和屏山公安微信公众号。本次招聘不收取报名费用,不举办也不委托任何机构举办辅导培训班。敬请广大报考者提高警惕,切勿上当受骗。
电话:0831-5721741。
特此公告
屏山县公安局
2023年10月25日
*声明:本站发布的招考动态来源于考试官方网站,本站整理编辑,若涉及版权或错误,请联系本站予以更改或删除。点击反馈

关注公众号