根据《幼儿园教职工配备标准(暂行)》(教师〔2013〕1号)、《成都市幼儿园管理办法》(成都市人民政府183号令)、《成都高新区教育文化体育局关于印发<成都高新区公办幼儿园编外聘用人员招聘指导意见(试行)>的通知》(成高教文体发〔2022〕2号)等有关规定,按照“公开、平等、竞争、择优”的原则,拟于2024年第一季度面向社会公开招聘编外聘用人员14人。具体方案如下。
一、招聘范围及对象
符合招聘岗位条件要求的社会在职、非在职人员。
二、招聘岗位及名额
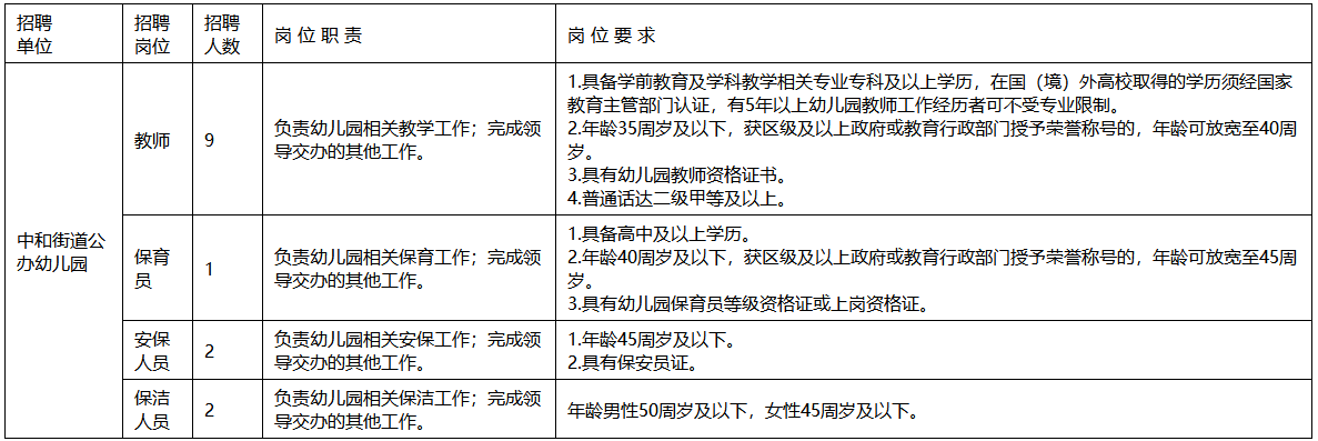
具体岗位及名额详见《岗位情况表》。
三、招聘程序
(一)报名、资格初审
1.报名方式:本次招聘采用网上报名方式进行(发送至指定邮箱)。
2.报名时间:2024年1月24日9:00至2024年2月1日17:00。
3.报名所需材料:请下载并填写附件《成都高新区公办幼儿园编外聘用人员报名表》,提供本人居民身份证、毕业证、报考岗位对应资格证、一周内的学信网学籍在线验证报告(电子版)、无犯罪记录证明(天府通办或户籍所在地派出所开具)。
其他资料:招聘职位要求的其他证明材料。
4.报名要求:应聘人员按照招聘公告公布的岗位及要求报名,每位应聘人员限报一个岗位。应聘人员报名时所留联系方式应准确无误,在招聘期间保持通讯畅通;联系方式变更后,应主动告知招聘街道。若因本人填报联系方式有误或其他原因而无法联系造成的后果,由应聘人员本人承担。
5.资格初审:应聘人员需接受报名信息资格初审,报名与资格初审同时进行,应聘者将报名材料扫描成PDF发送至邮箱cdjyzp@163.com,邮件以“报考岗位+姓名+联系电话”命名。每位报考人员信息以最后封投递邮件为准,多投无效,请报考人员投递邮件前仔细核对邮件内容。
(二)资格复审
1.资格复审需提供材料:①《成都高新区公办幼儿园编外聘用人员登记表》;②身份证、毕业证、报考岗位对应资格证、一周内的学籍在线验证报告、无犯罪记录证明(天府通办或户籍所在地派出所开具)及其他相关证明材料(以上材料需同时提供原件及A4纸复印件各一份);③近期2寸免冠照片1张。
2.资格复审要求:教师、保育人员岗位应聘人员按笔试总成绩从高到低依次排序,按录用名额与面试名额1:3的比例通知进入资格复审人员。最后一名笔试总成绩相同的,可一并进入资格复审。如果进入资格复审的人员达不到1:3的比例,符合条件的笔试人员全部进入资格复审名单,时间、地点将以短信方式通知本人。
应聘人员提供的信息和材料应该真实完整,资格审查工作将贯穿招考的全过程,任何阶段如发现不符合应聘资格条件或弄虚作假者,将随时取消考试或聘用资格,所造成的一切损失由应聘人员本人承担。
3.开考比例及岗位调整:根据简历情况,按照同一招聘岗位的招聘人数与进入笔试人数1:5的比例进入笔试,达不到上述比例的岗位,在征得招聘工作领导小组同意后,可适当下调开考比例或者调减该招聘岗位的招聘人数直至取消该招聘岗位。
(三)考核方式
1.笔试。教师、保育人员岗位开展专业能力测试笔试。笔试成绩满分为100分,笔试成绩低于60分不得进入下一环节。
2.面试。教师、保育人员岗位资格复审合格者及安保人员、保洁人员资格初审合格者方可参加面试。按应聘者笔试总成绩从高到低依次排序,按录用名额与面试名额1:3的比例通知进入面试人员。最后一名笔试总成绩相同的,可一并进入面试。如果进入面试的人员达不到1:3比例,符合条件的笔试人员全部进入面试名单。面试成绩满分为100分,面试成绩低于60分不得进入下一环节。
3.考核总成绩计算
考核总成绩满分为100分。总成绩综合评定标准线为60分,总成绩60分以下者,不予录用。
教师、保育人员岗位考核总成绩=笔试总成绩×30%+面试总成绩×70%,按高分到低分的顺序确定进入体检人员(如总成绩相同,按面试成绩排序)。
安保人员、保洁人员岗位面试总成绩为考核总成绩,按高分到低分的顺序确定进入体检人员。
(四)体检
1.体检参照教师资格认定相关体检标准执行,在指定医院进行,体检费用由个人承担。进入体检人员初次体检不合格的,可在接到体检结果通知3日内申请在指定医院复检1次。申请复检人员的体检结果以复检结果为准。
2.因未按要求参加体检或体检不合格出现的空额,按照考核总成绩从高到低依次等额递补。递补只进行1次。
(五)政审考察
对体检合格的人员进行政审考察。因个人原因导致对其进行考察或考察不合格出现的空额不再递补。
(六)审核备案
政审考察合格者作为拟聘人员报教育文体局备案。
(七)公示
备案通过后作为拟聘人员进行公示,公示期为7个工作日。对公示期间反映有严重问题并查有实据、不符合应聘资格条件的,取消该拟聘人员的拟聘资格,出现的空额不再递补。
四、聘用管理
拟聘人员应在规定的时限内到单位报到并办理入职手续。未经招聘单位同意,逾期未报到者,视为自动放弃。因上述原因产生的空额,不再递补。
五、纪律和监督
为保证招聘工作的公开、公平、公正,招聘工作实行信息公开、过程公开、结果公开,接受社会及有关部门的监督。
咨询电话:19938493712、028-62523502
监督电话:028-64570531
咨询时间:网上报名期间及法定工作日9:00-12:00;13:00-17:00。
本公告未经许可,严禁非法转载,如需转载请注明出处。
岗位情况表

备注:表中年龄要求,以公示截止2024年2月1日是否年满为准。
附件:成都高新区中和街道公办幼儿园公开招聘工作人员报名表.docx
文章来源:https://www.cdht.gov.cn/cdht/c139819/2024-01/24/content_08d648f38e524c16b87b16c1bc97e776.shtml
*声明:本站发布的招考动态来源于考试官方网站,本站整理编辑,若涉及版权或错误,请联系本站予以更改或删除。点击反馈

关注公众号