为扎实做好我县伍须海景区开园运营管理工作,推动我县吉日岭旅游开发有限公司规范化发展,根据伍须海景区开园运营和公司管理需要,现面向全县公开招聘九龙县伍须海景区工作人员,相关事宜公告如下。
一、招聘岗位及人数
本次四川省九龙县志合人力资源有限公司面向全县公开招聘7人。其中,景区管理员1名、市场管理员1名、办公室3名、景区售票员2名。九龙县吉日岭旅游开发有限公司因业务需要招聘劳务人员,四川省九龙县志合人力资源有限公司与九龙县吉日岭旅游开发有限公司达成劳务合作协议,本次招聘员工为四川省九龙县志合人力资源有限公司员工,招聘的劳务人员将分配到九龙县吉日岭旅游开发有限公司工作。
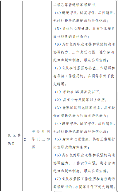
二、招聘原则 本着“自愿、公开、公正、择优、公平、德才兼备”的原则,实行公开招聘,择优聘用。 三、招聘条件 (一)招聘范围及基本条件 1.具有中华人民共和国国籍,拥护中华人民共和国宪法。 2.政治立场坚定,热爱祖国,拥护中国共产党的领导,自觉维护祖国统一,反对民族分裂。 3.遵守国家法律法规,品行端正,身体健康,热爱本职工作,具有全面履行本岗位职责的能力,服从工作分配,乐于奉献、具有为游客服务的精神。 4.限2023年8月2日以前在四川省甘孜藏族自治州九龙县户籍的人员。 (二)加分申请 报考九龙县吉日岭旅游开发有限公司工作人员的考生,有如下情况可以进行加分(附件4),加分项不进行累加,加分项不进行折算直接纳入基础分,在笔试、面试进行进行加分。 1.具有导游证、普通话二甲证书的应聘人员加2分(需提供证书原件及复印件); 2.有从事过景区办公室工作经历、导游工作经历及景区管理工作经历者加2分(需提供工作单位证明); 3.旅游管理专业者加2分(需提供毕业证原件及复印件)。 (三)有下列情形之一的不得招聘为景区人员: 1.参与、支持、资助民族分裂活动的,包庇、窝藏、纵容各类违法人员的,捏造、散布破坏社会稳定谣言和虚假信息的; 2.被公安机关治安或刑事拘留过的; 3.有犯罪嫌疑尚未查清的或已立案尚未结案的; 4.曾被辞退或被开除公职的; 5.配偶、直系血亲和对本人有重大影响的旁系血亲、近姻、其他社会关系中有正在境内外从事颠覆我国政权活动的; 6.在人事考试中违规违纪被取消公务员录用考试资格的; 7.参加民间非法组织和黑社会性质组织的; 8.在部队服役期间因违反纪律受严重警告(含)以上处分的。 四、报名及资格审查 (一)报名。此次考试采取现场报名方式。 1.报名时间:2023年8月4日-2023年8月8日(上午8:30-12:00,下午15:00-18:00)。 2.报名地址:九龙县入城大道24号1栋1单元11楼1号(四川省九龙县志合人力资源有限公司) 3.报名者需提供材料: (1)打印《报名表》、《审查表》和《承诺书》一式两份,贴本人近期1寸免冠白底证件照及电子版(详见附件1、2、3)。 (2)居民身份证原件及复印件(不含过期身份证、一代身份证)。无身份证原件的,必须持公安机关出具的有效户籍证明原件及复印件。 (3)毕业证原件及复印件一式两份。报名者如隐瞒有关情况或者提供虚假材料的,招聘单位有权取消其考试资格,所造成的一切后果由报名者本人承担。 4.资格审查: 资格审查由县志合人力资源公司通知考生到指定地点进行现场考核。 5.考试收费。此次招聘资格审查合格者每人收取130元考试费(参照川价费〔2017〕472号文件执行)。考试费一经收取,不予退费。 (二)资格审查。考生报名时,由县志合人力资源公司对报名人员进行资格初核;报名截止后,由县志合人力资源公司与吉日岭旅游公司联合对报名人员的职业标准和条件审查。报名期间,应聘者应保持手机通畅,并及时回复相关信息。因错过相关通知而产生的后果由应聘者自行承担。若接到通知后不按规定到达指定场所进行相关测试,视为自动放弃。资格审查合格者方可领取准考证参加考试。同时,在任一环节中发现报考者不符合职位条件的,均可取消其报考或录用资格。 (三)缴费及领取准考证 1.缴费方式:将考试费以银行转账的方式转入四川省九龙县志合人力资源有限公司对公账户。(账户名称:四川省九龙县志合人力资源有限公司,账户:22573101040022918,开户行:中国农业银行股份有限公司九龙县支行。仅限考生本人银行卡为考生本人缴纳考试费。)注:资格审查合格者方可缴费,资格审查不合格者,不予缴费。 2.领取准考证:已完成报名的应聘人员,经资格审查合格并缴费成功后,凭本人身份证按通知要求到四川省九龙县志合人力资源有限公司领取准考证。逾期不领取准考证而影响考试的一切责任由考生自负。 五、考试 考试采取理论单科闭卷笔试和面试的方式进行,考试总成绩为100分(笔试、面试总分均为100分,各按60%、40%折合)。笔试主要内容为招聘岗位所需的专业知识。笔试一律不允许迟到,迟到者视为自动放弃。 (一)笔试 1.笔试采取闭卷方式进行,笔试成绩总分为100分。 2.笔试时间:详见准考证。 3.考试地点:详见准考证。 4.报考人员参加笔试时,必须同时携带准考证和二代居民身份证(含有效期内的临时身份证或考生户籍所在地公安部门出具的户籍证明原件,不含过期身份证、身份证复印件、一代身份证、户口簿等),两证不全者不得参加考试。 5.考生笔试成绩于考试结束成绩统计后庚即在四川九龙县志合人力资源有限公司微信公众号及九龙县公示栏 公示。 (二)面试 1.面试人员确定。笔试结束,根据报考人员笔试成绩,从高分到低分按照所聘岗位招聘名额的3:1确定参加面试人员。与最后一名入围人员笔试成绩相同的,可一并进入面试。进入面试人数达不到招聘名额3:1,参加笔试的人员可全部进入面试。笔试成绩为零分、笔试缺考或有违纪行为的人员,不得进入面试。 2.面试成绩满分为100分,面试时间和地点另行通知。 (三)考试总成绩=笔试成绩×60%+面试成绩×40%。考生考试成绩于考试结束成绩统计后庚即在四川九龙县志合人力资源有限公司微信公众号及九龙县公示栏公示。 六、体检 考试结束后,按招聘职位和招聘名额从高分到低分以1:1的比例依次确定体检对象。参加体检人员持本人身份证和准考证到指定地点、指定医院集中体检,体检费用自理。体检标准参照《公务员录用体检通用标准(试行)》执行。拟聘用人员对体检结论有疑问的,可在接到体检结论通知之日起3日内提出复检要求。复检只进行一次,体检结论以复检结果为准,复检费由本人自行承担。因体检不合格出现的缺额,可按考试成绩从高分到低分依次递补。因考生自动弃权或体检不合格等原因产生的空额,按照参加考试考生的考试成绩,从高分到低分依次等额递补。 七、公示 体检合格后,根据考试成绩,按照聘用人员的职位和名额,从高分到低分依次取足拟聘人员,并进行公示。公示时间为3个工作日,公示期间接受监督举报。对公示期间反映有问题的,由工作组组织核实并作出是否聘用的结论。对公示中发现有不符合报考条件的,取消其资格,责任由考生自负。因考生自动弃权或不符合报考条件等原因产生的空额,按照参加考试考生的考试总成绩,从高分到低分依次等额递补人选进行体检。公示期满后,没有异议或异议的事项不影响聘用的予以聘用;对反映有不宜聘用的问题并查有实据的,不予聘用;对反映有不宜聘用的问题,但一时难以查实或难以否定的,暂缓聘用,待查清后再决定是否聘用。 八、办理聘用手续 经公示合格人员,四川省九龙县志合人力资源有限公司 与其签订聘用合同,并在规定时间内到四川省九龙县志合人力资源有限公司报到。未按规定时间报到的,视为自动放弃,取消其拟聘(聘用)资格。 九、聘用人员的性质和管理 (一)本次招聘员工为四川省九龙县志合人力资源有限公司员工,四川省九龙县志合人力资源有限公司与九龙县吉日岭旅游开发有限公司达成劳务合作协议,因业务需要招聘劳务人员,招聘的劳务人员将以劳务派遣形式分配到九龙县吉日岭旅游开发有限公司工作。 (二)聘用的景区人员一年一签。实行试用期制,试用期为2个月。试用期满,经四川省九龙县志合人力资源有限公司、九龙县吉日岭旅游开发有限公司共同考核合格后正式聘用(试用期包括在聘用合同期限内),不合格者取消聘用资格。 (三)聘用期内发生违法违纪行为或不能正确履职,考核不合格者,按照有关规定解除劳务聘用关系。 十、伍须海景区人员待遇 (一)景区管理员、市场管理员 (1)聘用人员实行合同制,合同一年一签; (2)聘用人员实行月薪制,每月工资4000元(购买五险一金),年终根据公司经营状况给予一定绩效奖金; (3)聘用人员按有关规定购买社保,单位部分由公司缴纳,个人部分由公司直接从工资中扣缴; (4)聘用人员实行月休制度,具体以公司管理制度为准。 (二)办公室 (1)聘用人员实行合同制,合同一年一签; (2)聘用人员实行月薪制,每月工资3500元(购买五险一金),年终根据公司经营状况给予一定绩效奖金; (3)聘用人员按有关规定购买社保,单位部分由公司缴纳,个人部分由公司直接从工资中扣缴; (4)聘用人员实行月休制度,具体以公司管理制度为准。 (三)景区售票员 (1)聘用人员实行合同制,合同一年一签; (2)聘用人员实行月薪制,每月工资3500元(购买五险一金),年终根据公司经营状况给予一定绩效奖金; (3)聘用人员按有关规定购买社保,单位部分由公司缴纳,个人部分由公司直接从工资中扣缴; (4)聘用人员实行月休制度,具体以公司管理制度为准。 十一、纪律与监督 此次招聘工作接受社会及有关部门的监督。对违反规定、弄虚作假聘用的人员一经查实,取消其聘用资格,并对相关人员按照有关规定进行严肃处理。 本公告由四川省九龙县志合人力资源有限公司负责解释。 咨询电话:0836—7771577 监督电话:0836—3322792 四川省九龙县志合人力资源有限公司 2023年8月3日
*声明:本站发布的招考动态来源于考试官方网站,本站整理编辑,若涉及版权或错误,请联系本站予以更改或删除。点击反馈

关注公众号