根据临床工作需要,我单位现面向社会招聘劳务派遣制(同工同酬)工作人员,有关事项公告如下:
一、基本原则
加强组织领导,严格招聘程序,通过公开报名、资格审查、面试、体检等程序,确保招聘工作“公开、平等、竞争、择优”的原则。
二、招聘条件
1.具有中华人民共和国国籍,遵纪守法,具有良好的思想品德和职业道德素质;
2.具有适应岗位要求的健康的的身体和心理条件,能正常履职,严格遵守职业道德规范;
3.具有国家承认的普通高等院校专科及以上学历;
4.具备我院招聘劳务派遣制岗位所规定的其他条件。
三、凡有下列情形之一者,不得报考
1.在校在读(全日制)非应届高校毕业生;
2.曾因犯罪受过刑事处罚或被开除公职的人员;
3.正在接受立案审查或有犯罪嫌疑尚未查清的;
4.受过党(团)纪、政纪等且在处分期内的;
5.在各级招考中被认定有舞弊等严重违反录(聘)用纪律行为的人员;
6.有法律法规规定不得参加事业单位公开招聘的其他情形的;
7.其他不宜从事招聘岗位工作的。
四、招聘岗位及范围
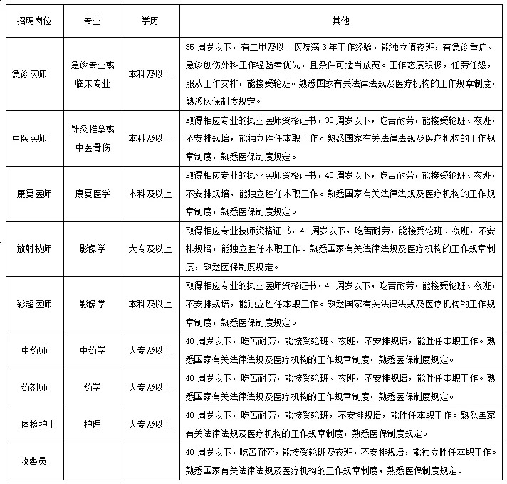
1.招聘岗位

2.其他要求
1)具有康复、急诊经验、中级以上职称及三级医院工作经历者优先。
2)服从院里工作安排,可值夜班。
3)形象气质良好,身心健康,口齿伶俐,语言文明,仪表端庄,举止稳重。关心和体贴服务对象,工作耐心、细心、热心,虚心听取意见,具有亲和力和较强的服务意识。
五、资格审查
我院将对提交的报名材料进行初筛,以电话方式告知通过初筛的人员进行资格审核。审查合格方可参加单位组织的考核。
六、报名方式
1、报名时间:2025年5月16日至2025年5月25日止。
2、报名方式:
报考人员请复制网址填写报名信息,https://www.wjx.top/vm/YOXtpoH.aspx,并将以下报名材料扫描件打包发送至招聘专用邮箱,邮箱地址为hxqzyyy@tj.gov.cn
邮件主题及附件文件名:“河西区中医医院2025年第三批派遣制应聘-学历-姓名-专业”。
3、报名材料包括:①个人简历;②身份证、毕业证、学位证(应届毕业生可提供就业推荐表、在校成绩单);③资格证书;④英语最高等级证书;⑤获奖、荣誉证书等。
七、体检
因体检不合格或放弃形成的岗位空缺,我单位可根据岗位需要确定是否递补。
八、考察
考察由我单位组织实施,根据拟录用岗位的要求,可采取查阅档案、函调等多种形式,全面了解被考察对象的政治思想、道德品质、能力素质、学习及表现等情况。考察不合格或放弃的,我单位可根据岗位需要确定是否递补。
九、咨询电话
招聘政策咨询电话:022-28353343
单位地址:天津市河西区太湖路街沂山路496号
咨询时间:工作日上午8:30—11:30;下午14:00—16:30
十、有关事项说明
报考人员提交的材料应当真实、准确,提供虚假报考材料的,一经查实,即取消报考资格。
*声明:本站发布的招考动态来源于考试官方网站,本站整理编辑,若涉及版权或错误,请联系本站予以更改或删除。点击反馈

关注公众号