自贡职业技术学院是经四川省人民政府批准,国家教育部备案的综合类全日制普通高职院校,学院坐落于享有“千年盐都”,“恐龙之乡”,“南国灯城”,“美食之府”美誉的自贡市,紧邻红岩英烈江姐故居,与自贡恐龙博物馆遥遥相望,交通便利,环境优雅。
学院按照国家高等职业院校设置标准建有教学楼、实训中心、图书馆、学生公寓、食堂、标准化运动场、多功能体育馆等教育教学和生活设施,建成了覆盖全校的闭路电视、广播电台、校园网等信息化系统。各类教学、生活设施完备,配套完善。
学院设置有马克思主义学院、公共课程部、信息工程学院、航空学院、文旅与建筑学院、卫生康复学院6个二级学院。按照需求导向、一流建设、创新引领、特色发展、精准聚焦的发展原则,开设有无人机应用技术、民航运输服务、应急救援技术等专业。现因规模发展需要,我院面向社会统一公开招聘工作人员,现将有关事项公告如下。
一、招聘对象
符合招聘条件和岗位要求的各类人员。
二、招聘基本条件
1.具有良好的政治素质和道德品行。
2.具有正常履行职责的身体条件和心理素质。
3.具有符合岗位要求的文化程度、知识和工作能力。
4.具有国家承认学历。须按岗位要求学历对应毕业证书上的专业如实填写(辅修专业不属于学历对应毕业证书上的专业,辅修专业证书单独或配合使用不作为报考依据),专业、学历、学位相统一。
5.具备岗位要求的其他资格条件。
三、报名方式及所需资料
符合条件且有意愿的人员请将简历及相关资料投递至学院指定邮箱,相关资料包括下列有效证件扫描件:
1.身份证;
2.学历证书扫描件;
3.无违法犯罪记录证明;
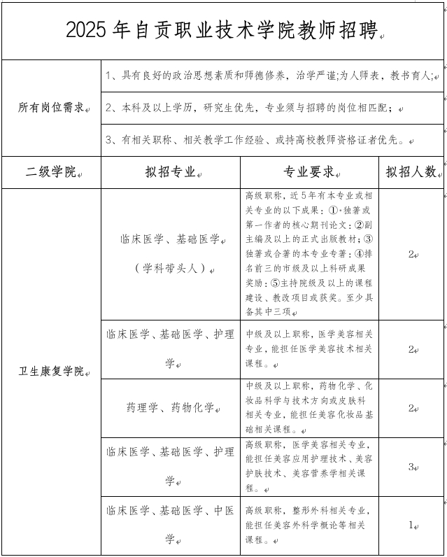
四、岗位和要求

五、报名时间
2025年7月1日
六、报名方式
采取网络报名方式:到学院人事处官网下载、填写《报名表》;报名人员将《报名表》、本人身份证、学历证、学位证或学籍证明等其他要求提供的报名资料扫描件按照顺序放在一个压缩文档中,以“姓名+所学专业+报名岗位”方式命名发送到zgzyjsxyhrzp@126.com邮箱。报名信息填写不完整、未在规定时间发送报名材料者不予审核。
七、资格初审
本次采用报名即审核方式,按收到报名表顺序依次审核,初审通过人员通知面试。(由我院电话通知资格审查通过人员)
八、录用、管理及使用
1.对面试通过人员进行资格复审,审核通过后由学院电话通知应聘者本人。
2.待遇面议。
注意事项:报名人员所留联系电话应填写精准并保持24小时通讯畅通,因个人原因错过重要信息而影响录用的,责任自负。
九、未尽事宜请于工作日8:30-12:00、14:20-17:00,拨打张老师电话:15182424778。
自贡职业技术学院
2025年7月1日
*声明:本站发布的招考动态来源于考试官方网站,本站整理编辑,若涉及版权或错误,请联系本站予以更改或删除。点击反馈

关注公众号