成都市新都区蓉桂公共交通有限公司(以下简称“蓉桂公交公司”)成立于2013年8月22日,是成都香城投资集团有限公司(以下简称“香投集团”)下属成都市新都区蓉桂运业有限公司(以下简称“蓉桂运业公司”)的全资子公司。蓉桂公交公司自成立以来,在区委、区政府、香投集团及行业主管部门的正确领导下,坚持以加强创新管理为动力,以强化公交发展为基础,以提升服务质量为重点,构筑管理机制科学、运力结构优化、交通衔接顺畅的现代化交通服务体系,努力实现公共交通方便性、快捷性、经济性及优质性的总体目标,打造新都城市公交新名片,为全区社会经济发展提供强有力的公交运输支撑和保障,实现高效、低耗、高质量及“长、满、优”的生产目标,结合蓉桂公交公司生产管理工作实际,现面向社会公开招聘公交车驾驶员30人,有关事项公告如下:
一、岗位信息
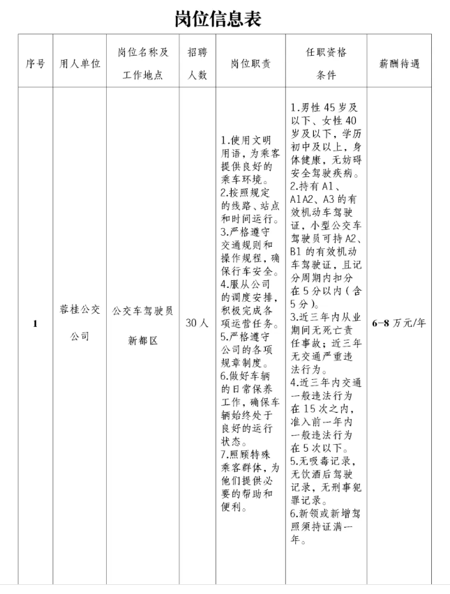
岗位信息详见岗位信息表

二、报名时间
2026年3月25日至2026年4月2日(工作时间)
三、基本要求
(一)基本条件
1.政治素质好、职业素养高、业务能力强、作风品德正。
2.认同公司企业文化,能够遵守公司各项规章制度、爱岗敬业,具有较强的事业心和责任心。服从组织安排、遵守团队协作规则。
3.满足岗位基本任职资格条件以及适应岗位所需的综合素质等要求。
4.遵守国家法律法规,无违法违纪和违反社会公德不良记录。遵守廉洁从业有关规定、勤勉尽责、公道正派、注重自身作风形象,严格保守工作秘密。
5.性格积极乐观,思路清晰,具有较强的学习能力和沟通能力,能快速适应工作环境。身心健康,具有良好的心理素质和能够正常履职的身体素质。
(二)限制性条件
具有下列情形之一者,不得应聘及录用:
1.因犯罪受过刑事处罚的;
2.曾被开除党籍、公职的;
3.涉嫌违纪违法正在接受有关专门机关审查调查尚未作出结论的;
4.受到党纪政务处分或组织处理等影响期未满或者期满影响使用的;
5.被依法列入失信联合惩戒对象的;
6.应聘人员伪造、涂改证件、证明材料,在应聘过程中存在瞒报、谎报、虚报信息影响招聘结果公正性的;
7.应聘人员在应聘过程中作弊的;
8.用人单位认为不符合招聘岗位要求的;
9.法律法规规定不得聘用的其他情形,以及其他不符合用人要求的情形。
四、招聘程序
(一)资格审核
严格按照有关规定和原则筛选简历,结合应聘人员提交的信息资料进行资格审核,择优确定进入综合测评环节人员名单。信息材料不完整、不真实、不符合应聘条件或相关规定的,资格审核不通过。
(二)综合测评
1.笔试。笔试采取线下考试的方式进行,以短信或者电话方式通知进入笔试人员。考试内容为综合能力测试题。通知阶段回复确认参加的计入实际参加笔试人数,笔试当天未参加的人员视为缺考。笔试满分100分,时间60分钟,开考15分钟后可提前交卷。
2.面试。面试采取面谈及公交车实际操作的方式进行。面谈成绩30%、公交车实际操作成绩70%折算面试总成绩。
以短信或者电话方式通知进入面试人员。按笔试成绩得分从高到低次序以不低于1:1不高于1:3(最后一名笔试成绩相同的考生一并进入面试环节)的比例开展面试。通知阶段回复确认参加的计入实际参加面试人数,面试当天未参加的人员视为缺考。
(三)确定体检人员
按照应聘人员笔试成绩50%、面试成绩50%折算综合测评成绩,并按综合测评成绩由高分到低分依次确定进入背景调查和体检的人员名单,综合测评成绩相同的,按照面试成绩由高到低确定名次,如面试成绩相同按公交车实际操作成绩由高到低1:1确定名次,以短信或者电话方式通知相关人员,未入围的不再另行通知。体检所产生的一切费用由进入体检人员本人承担。
(四)入职前培训
对体检合格人员进行入职前理论及实操培训,培训考核不合格者取消进入下一环节资格。
(五)人员递补
应聘人员因体检不合格以及自主放弃出现空缺的,根据综合测评成绩得分高低顺位按程序递补。
(六)确定拟录用人员名单
因公示存在异议或应聘者主动放弃出现空缺的,取消进入下一环节资格,空缺名额由蓉桂公交公司视情况递补或调减该岗位招聘人数。
(七)正式聘用
公示结束后无异议的按程序办理正式聘用手续,签订劳动合同。应聘人员可通过蓉桂公交公司微信公众号查询资格审核通过人员名单、笔试和面试成绩、拟聘人员名单。
五、报名方式
现场报名。
报名地址:成都市新都区绕城大道东一段1666号(新都客运枢纽站一楼蓉桂公交公司人力资源部)
招聘咨询电话:028-68932169(工作时间)
特别声明:
(一)应聘人员需对所填报、递交资料的真实性及准确性负责,一经提交,均视同应聘人员对其真实性作出正式承诺。任一环节发现应聘人员存在瞒报、谎报、虚报等影响招聘结果公正性的,蓉桂公交公司有权取消应聘人员的应聘或录用资格;已签订劳动合同的,可单方面解除劳动关系。
(二)在报名阶段,需要提交以下材料(原件及复印件):
1.身份证(复印件需正反面);
2.驾驶证;
3.学历证明;
4.相关专业技术资格证书、职(执)业资格证书(如有);
5.退伍证(如有);
对于应聘人员的资格审核以及所提交或填写资料的真实性验证将贯穿招聘全过程,并可在应聘人员入职后持续验证。拟录用人员还须提交无犯罪记录证明、经商办企业情况。
六、监督投诉渠道
蓉桂公交公司综合办公室,联系电话:028-68932168(工作时间),监督邮箱:782393468@qq.com。
成都市新都区蓉桂公共交通有限公司
2026年3月24日
*声明:本站发布的招考动态来源于考试官方网站,本站整理编辑,若涉及版权或错误,请联系本站予以更改或删除。点击反馈

关注公众号