成都市简州新城投资集团有限公司(简称简投集团)成立于2017年10月,注册资本60亿元,资产总额近500亿元,现为成都东部新区国有骨干企业。荣登“2025年中国区县级国资平台公司高质量发展500优公司”榜单,先后获得了“成都市重点项目业主先进单位”“成都市五一劳动奖状”等荣誉,集团党委被命名为成都市“‘蓉城先锋’示范基层党组织”。
简投集团成立以来,承担了成渝中线高铁简州站、成都市消防救援战勤保障中心(简州)以及400万平方米安居工程、200余公里市政道路等重要基础设施和民生公服项目。拓展了東目里、星汇里、E工坊、新经济产业园、未来公园社区等城市功能配套项目及产业发展载体。取得私募股权基金管理牌照,组建了总规模24亿元的产业发展基金,已引投模德机床、太阳井新能源、蜂巢能源等新兴产业链主企业。
为抢抓成都“东进”战略、成渝地区双城经济圈、成德眉资同城化暨成都都市圈建设等重大机遇,目前简投集团正紧密围绕城市开发及产业服务综合运营商的发展定位,布局建设管理、地产开发、产业投资、资产运营、智慧能源5大业务板块,为助推集团市场化转型,进一步增强子公司核心竞争力,搭建起一支懂经营、善管理的市场化经营管理团队。现集团面向社会市场化选聘2名集团二级企业班子副职。具体如下:
一、选聘岗位及人数
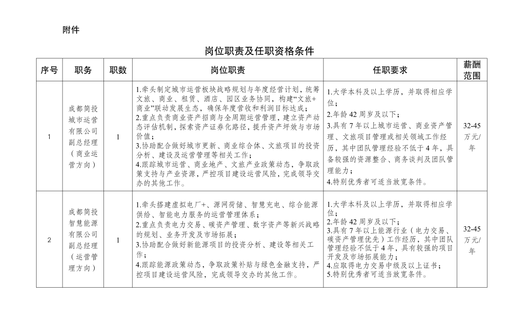
成都简投城市运营有限公司副总经理(商业运营方向)1名
成都简投智慧能源有限公司副总经理(运营管理方向)1名

点击大图,查看岗位详情
二、报名时间
2026年3月19日至2026年4月6日17时,逾期报名通道关闭,不再受理。
三、任职资格条件
(一)基本条件
1.政治素质好,拥护党的路线方针政策,严格遵守党的政治纪律和政治规矩,具有良好的职业操守,遵纪守法,勤勉尽责,团结协作,廉洁从业;
2.具有较突出的工作业绩,熟悉现代企业管理,具有较强的经营管理能力、开拓创新精神和市场竞争意识;
3.具有履行岗位职责所必需的专业知识,熟悉相关政策法规,熟悉市场和相关行业情况;
4.具有良好的个人品行和正常履行职责的身体素质;
5.岗位职责及任职要求详见《岗位职责及任职资格条件表》。
(二)有下列情况之一者,不予聘用
1.因犯罪受过刑事处罚的;
2.曾被开除公职或学籍的;
3.受党纪政务处分尚未解除的;
4.因违法违纪正被调查处理的;
5.其他不符合岗位资格条件的。
四、选聘程序
(一)资格审查
按照选聘条件和职位要求对申请人员进行资格审查,确定进入笔试环节人员名单。
(二)笔试
以邮件、短信或电话方式通知进入笔试人员。参与笔试人员比例原则上不低于1:5,对于紧缺急需的岗位可适当放宽,但不得低于1:3。若人员比例低于上述条件,将终止此次选聘。
(三)面试
面试分为初面和终面,以邮件、短信或电话方式通知进入面试人员。
初面:同一岗位选聘人数与实际参加初面人数比例不低于1:5,紧缺急需岗位可放宽至不低于1:3,低于比例则取消该岗位;
终面:根据初面成绩排名及各岗位选聘人数,按照不低于1:3的比例进入终面环节,进入终面的人选将对其进行职业能力测评,结果作为终面参考。若参加面试人员比例未达到要求,则取消岗位选聘。
及格线:初面、终面成绩及格线均为70分,低于70分者不得进入下一环节。
(四)组织考察
1.按照笔试成绩50%、终面成绩50%比例折算综合测试成绩,总分合计100分,并按从高到低次序等额确定考察对象。
有下列情形之一的,不得列为考察对象
(1)违反政治纪律和政治规矩,对党不忠诚不老实的。
(2)涉嫌违纪违法正在接受审查调查,或受处分影响期未满的。
(3)被依法列为失信联合惩戒对象,或有刑事处罚记录的。
(4)上一年年度考核结果为基本称职及以下等次的。
(5)违反任职回避规定,或配偶、子女均已移居国(境)外的。
2.根据考察对象实际合理确定考察方式,包括但不限于采取到原单位了解情况、背景调查、征求所在单位纪检监察部门或相关方面意见等方式进行。
3.按照人事档案审核相关要求,将对考察对象“三龄两历”“奖惩情况”“重要社会关系”等信息进行审核。
(五)体检
组织考察合格的拟聘人员按程序进行入职体检。
(六)公示
根据相关规定进行任前公示,公示时间不少于5个工作日。对没有问题或者反映问题不影响聘用的,按照规定通知办理聘用手续。
(七)补录
因个人原因放弃,或体检、考察、公示等环节不合格以及在上述程序中发现不符合报名资格条件的,经公司研究后,可按综合测评成绩从高到低依次等额递补,递补不超过2次。
五、报名方式
本次选聘采取网络报名方式,应聘者须登录指定网站(https://exam.ciicscjob.com/?id=2034448746669932544)在线填写报名表,提供相应材料,每人限报一个岗位。
(一)报名程序
报名前务必认真阅读公告、选聘任职条件等相关信息。
(二)报名要求
1.应聘人员应对照岗位具体任职要求,注明学历、学位、专业、职称、执业资格、工作经历等情况,确保真实、详细、准确。
2.报名成功后无法撤销,报名前请根据自身实际,审慎选择完全符合报考条件的职位进行报名,报名时填报的身份证信息与考试时使用的身份证必须保持一致。因不按要求填写报名资料或报名资料填写不完善导致报名不通过的,后果须应聘人员自负,对不符合条件的报考人员不再另行告知。
3.应聘人员网上所留联系方式(包括手机号、邮箱)应准确无误,在公开选聘期间保持通信畅通;若因本人填报电话有误或其他原因而无法联系本人,造成的后果由应聘人员本人承担。
六、其他
(一)资格审核贯穿选聘全过程,应聘人员应对提交材料的真实性负责,在任一环节发现不符合资格条件或弄虚作假的,立即取消应聘或聘用资格,情节严重的可追究其法律责任。
(二)选聘各环节通过者,我们将通过短信、邮件或电话的方式通知;未通过者,不再另行通知。
(三)本次选聘工作欢迎社会各界予以监督。
(四)本次选聘不收取任何费用,不指定考试辅导用书,请各位应聘者注意甄别,谨防上当受骗。本公告由选聘单位负责最终解释。
七、咨询方式
联系人:武老师、杨老师
电话:028-86695483
028-81332968(工作日)
八、监督投诉渠道
联系人:李老师
电话:028-81339000(工作日)
联系邮箱:jtjw502@163.com
成都市简州新城投资集团有限公司
2026年3月19日

关注公众号